近日,太阳成集团tyc7111cc刘李/刘晓东团队在医学学科顶尖期刊Acta Pharmaceutica Sinica B(IF: 14.903)上在线发表最新研究论文:Hepatic retinaldehyde deficiency is involved in diabetes deterioration by enhancing PCK1- and G6PC-mediated gluconeogenesis。公司太阳成集团tyc7111cc博士后杨捍宇为本文第一作者。太阳成集团tyc7111cc刘李教授、刘晓东教授和南京第一人民医院邹建军教授为本文共同通讯作者。太阳成集团tyc7111cc为本文第一通讯单位。
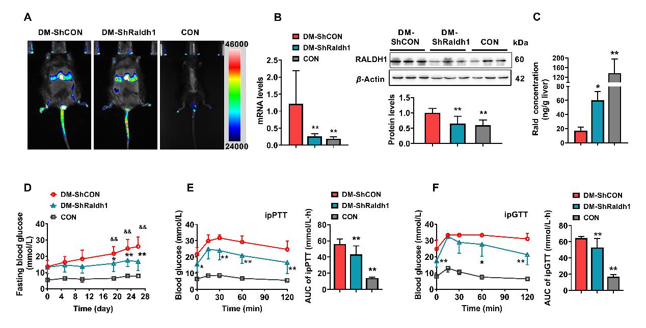
视黄醇和其氧化代谢产物视黄醛、视黄酸均属于维生素A类物质,其中视黄醛可由视黄醛脱氢酶(RALDHs)不可逆的被氧化为视黄酸。近年来,越来越多的研究发现上述物质可以影响机体糖脂代谢平衡,从而对诸如糖尿病、肥胖等代谢性疾病产生影响。但相关报道主要集中于视黄酸及视黄醇,而视黄醛以往只被认为作为视黄酸的前体发挥作用。刘李/刘晓东团队前期研究已证实糖尿病状态下肝视黄醛的浓度存在着显著的下调,而RALDH1的抑制剂柠檬醛治疗能够显著改善高脂饮食诱导的糖稳态损伤,提示着视黄醛浓度稳定对机体糖稳态的重要调控作用,但尚未有研究系统性证明视黄醛的该作用,其具体机制也并不清楚。
针对上述问题,研究团队在体内(先天性糖尿病db/db小鼠,高脂饮食诱导的肥胖小鼠)体外(人原代肝细胞,油酸培养的HepG2细胞)均展开了系统性的研究。研究验证了糖尿病状态下肝RALDH1存在显著上调及其导致的肝脏视黄醛缺乏,并发现视黄醛治疗或肝脏RALDH1沉默可以抑制糖尿病状态下亢进的糖异生及其关键酶PCK1和G6PC表达并因此降低小鼠空腹血糖并减缓糖尿病进程。机制研究发现视黄醛可以作为RXR拮抗剂,在肝细胞上抑制RXR/DR1介导的PCK1和G6PC表达,同时其也可作为RAR的部分激动剂,维持RAR的正常生理活性,证实了其在糖稳态调控中的重要作用。基于上述发现研究团队提出了一个全新的糖尿病发展的可能机制,即糖尿病状态下肝视黄醛缺乏导致RXR过度激活,从而增强肝糖异生而升高血糖加速糖尿病进程。
该研究工作得到了国家自然科学基金(No. 82173884、82204511和82073922),江苏省卓越博士后计划(No. 1412200067),太阳成集团tyc7111cc双一流建设项目(No. CPU2022QZ21)的支持。
全文链接:https://authors.elsevier.com/sd/article/S2211-3835(23)00231-9

示意图

示意图
(供稿单位:太阳成集团tyc7111cc,撰写人:刘华)

